Olika sätt att skapa Weldments och Structure Systems.
Går det att använda kanterna på en solid för att skapa Weldments?
Det kan vara svårt att skapa en avancerad 3D sketch och ibland kan det vara enklare att skapa samma geometri med solida kroppar. Därför visar vi nu hur du kan använda solida modeller för att skapa 3D sketcher som kan användas för t.ex. i detta fall weldments.

Den här modellen är väldigt simpel att göra med en skiss och en extrudering. Att göra kanterna med en 3D sketch hade krävt referensplan och mer måttsättning.
När den solida modellen är gjord så skapar du en ny 3D sketch och i den med Convert Entities väljer alla kanter på modellen. Där klickar man manuellt på de linjer man vill konvertera till linjer i den nya 3D sketchen.
Det är också möjligt att välja alla kanter på ett snabbare sätt. Skapa en 3D sketch, klicka på en kant och sedan på Ctrl+A med kanten fortfarande markerad. Då blir alla kanter på modellen markerade och genom att sen klicka på Convert Entities så har du en 3D sketch innehållande alla kanter på modellen.

Nu kan du gömma den solida kroppen och använda 3D sketchen för weldment modellering. En fördel med detta sätt är att 3D sketchen relaterar till den solida modellen, så genom att editera modellens skiss eller extruderande feature kommer ändringarna följa med i 3D sketchen.



Går det att använda kanterna på en solid för att skapa Structure Systems?
Med verktyget Structure System som lanserades i Solidworks 2019 så kan man göra en likadan weldment modell, utan att behöva skapa en 3D skiss och med möjligheten till fler funktioner.
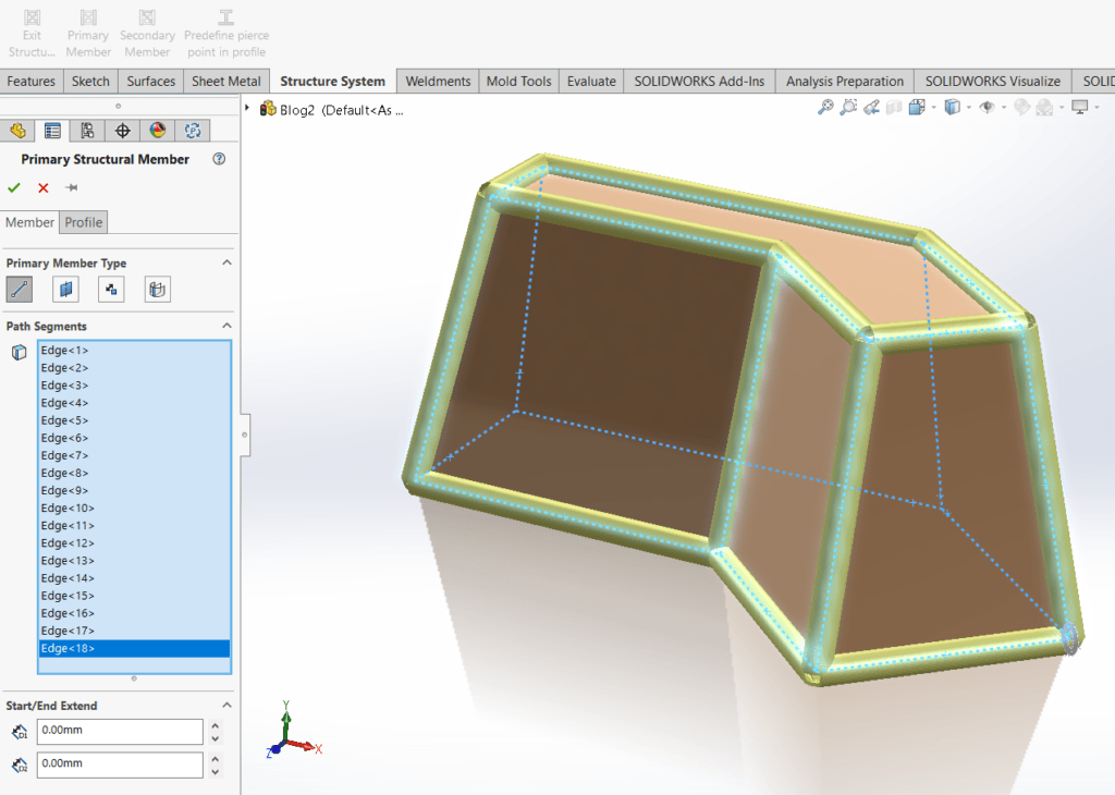
Börja med att starta Structure System genom att klicka på ikonen i fliken Structure System. Först måste du skapa Primary Members. De är profiler som går längs kanter på en modell eller yta, mellan punkter eller med hjälp av plan.

Välj Path Segments och profil.

Sedan kan man välja att lägga till Secondary Members. Profiler som går mellan två profiler, antingen definierade med avstånd från de två tidigare profilerna hörn, eller längs ett plan som skär de båda profilerna.

När man sedan går ur Structure System så får man möjligheten att bestämma hur profilerna ska mötas, t.ex. geras, kapas efter form eller kapas plant.


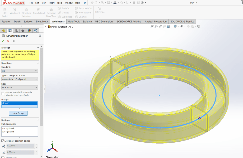
Går det att svepa weldmentprofiler längs radier?
Ja, det går att svepa weldmentprofiler längs en radie men längs en spline fungerar ej. Det fungerar både med weldments och Structure System.


Kravet är dock att radien är större än profilens avstånd från svepningspunkten till den linjen som hamnar innerst i böjen. Om radien är mindre så skulle kroppen skära sig själv.
Bilderna visar att profilens avstånd till innersida av radien är större än radien och kommer därför att fungera.



Det går inte att skapa en weldment med en cirkel som path. Istället kan man då skapa en cirkel med två cirkelbågar och använda dem som path. Att det inte går beror på att ett path till en weldment måste innehålla en start och en slutpunkt för varje segment, något som en cirkel saknar.

Relaterade bloggartiklar:
https://solide.se/blogg/en-ny-profil-till-solidworks-weldment-nagon/
https://solide.se/blogg/cad-anvand-weldments-for-att-skapa-saker-i-tra/
https://solide.se/blogg/ska-du-snickra-nat-i-sommar/
